威尼斯棋牌官网生物多年专注于深耕遗传学和基因组学等领域科研特色技术的开发,不断跟进国际先进的科研成果及技术发展,创新研发了许多特色专利技术和领域内前沿的检测服务项目,受到广大专业科研用户的认可和好评。
一些流行病学研究表明母体砷暴露会增加胎儿生长受限(FGR)的风险,但其机制尚不清楚。越来越多的证据表明,在妊娠早期绒毛外滋养层细胞(EVTs)的侵袭不足会导致不良妊娠结局,包括先兆子痫、FGR和自然流产。
表观遗传修饰对胚胎和胎盘发育发挥重要作用,其中,N6-甲基腺苷(m6A)是真核生物mRNA中丰度高的一种修饰,其异常调控可能对胎盘滋养层失调有重要影响。
近日,安徽医科大学卫生毒理学系徐德祥团队于2023年9月8日在Environmental Health Perspectives杂志(IF:10.4,环境科学与生态学1区Top)发表新研究成果“小鼠妊娠期砷暴露对胎盘和胎鼠发育的影响:Cyr61 m6A的作用”。通过体外和体内模型,发现了细胞内SAM消耗介导的Cyr61 m6A下调部分促成了砷诱导的缺陷的滋养层细胞侵袭和FGR。
天昊生物有幸为本研究提供了转录组测序技术服务及相关分析。
研究人员首先利用怀孕小鼠研究砷暴露对胎鼠及胎盘发育的影响,对一系列指标检测后发现砷暴露小鼠的胎儿(暴露于1.5和15 mg/L NaAsO2)和胎盘(暴露于15 mg/L NaAsO2)的大小均更小。进而研究妊娠期砷暴露对胎盘滋养层细胞间质侵袭的影响,发现15 mg/L NaAsO2暴露组与对照组相比,糖原+滋养层细胞积累增多,间质侵袭标志物表达降低。
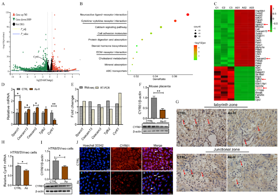
接下来,研究人员利用转录组测序分析参与砷引起的滋养层细胞侵袭的关键基因,实验组和对照组筛选之后发现5个基因参与了滋养层功能调控,包括Sparcl1、Ceacam13、Ceacam3、TGF-b2和Cyr61。经过RT-qPCR、免疫组化和免疫荧光等实验证实了Cyr61表达在砷暴露组显著降低,作为潜在的候选靶点(图1)。
图1 RNA测序及验证实验确定参与砷暴露影响的关键基因
为了研究CYR61的潜在作用,研究人员在细胞中分别过表达和敲低CYR61。利用侵袭实验等证实了过表达后能够部分恢复砷引起的滋养层细胞侵袭下调的能力;而敲低后则抑制了HTR8/SVneo细胞的侵袭。
考虑到m6A修饰对mRNA稳定性的潜在影响,作者分析了Cyr61中可能的m6A修饰位点,利用MeRIP-qPCR发现Cyr61的m6A修饰在暴露组显著下调。考虑到m6A识别蛋白对mRNA稳定性的影响,利用RIP-qPCR证实IGF2BP2结合到Cyr61 mRNA上,其结合能力在砷暴露组显著降低(图2A-F)。
进一步寻找可能参与的m6A修饰相关的甲基转移酶或去甲基化酶,发现多个甲基转移酶在暴露组和对照组间无显著差异,而去甲基化酶Alkbh5在暴露组显著降低,另外m6A甲基转移酶活性也显著更低。SAM作为甲基化反应的甲基供体,利用LC-MS/MS确定了暴露组细胞内SAM更低(图2G-J)。
图2 m6A修饰对砷暴露人胎盘滋养层细胞中Cyr61 mRNA稳定性及蛋白的影响
为了研究SAM缺失对砷引起的滋养层细胞侵袭抑制的影响,作者对As3MT进行敲低,发现甲基转移酶催化结构域辅因子SAM的缺失是导致砷引起的甲基转移酶活性降低的部分原因。As3MT敲除或SAM补充均可减弱砷诱导的Cyr61 m6A下调。在小鼠中,FA补充能够挽救砷诱导的滋养层细胞侵袭缺陷及FGR。
另外,回归临床样本,在妊娠年龄较小的婴儿中,母体尿液砷水平与血浆CYR61呈负相关(图3)。
图3 Case-control分析母体尿液砷浓度与血浆CYR61水平的相关性
当前的研究结果表明,妊娠期砷暴露通过抑制滋养层细胞的迁移和侵袭,导致滋养层细胞侵袭缺陷和FGR。体内和体外实验均支持了模型中CYR61下调参与砷诱导的滋养层细胞迁移和侵袭抑制。机制上,CYR61下调归因于Cyr61 m6A修饰和Cyr61 mRNA的稳定性的减少。SAM消耗介导的m6A甲基转移活性的抑制部分促成了砷诱导的Cyr61 m6A修饰的减少。
                                    
                                    
                                    

copyright © 2008-2023 威尼斯棋牌官网 reserved. ICP备案序号: